欢迎访问信用中国(天水秦安县)官方网站!今天是:
登录
|
注册
|
关于我们
信用兰州-秦安县
首页
通知公告
信用动态
政策法规
双公示
信用标准
联合惩戒
守信激励
信用研究
信易+
典型案例
当前位置:
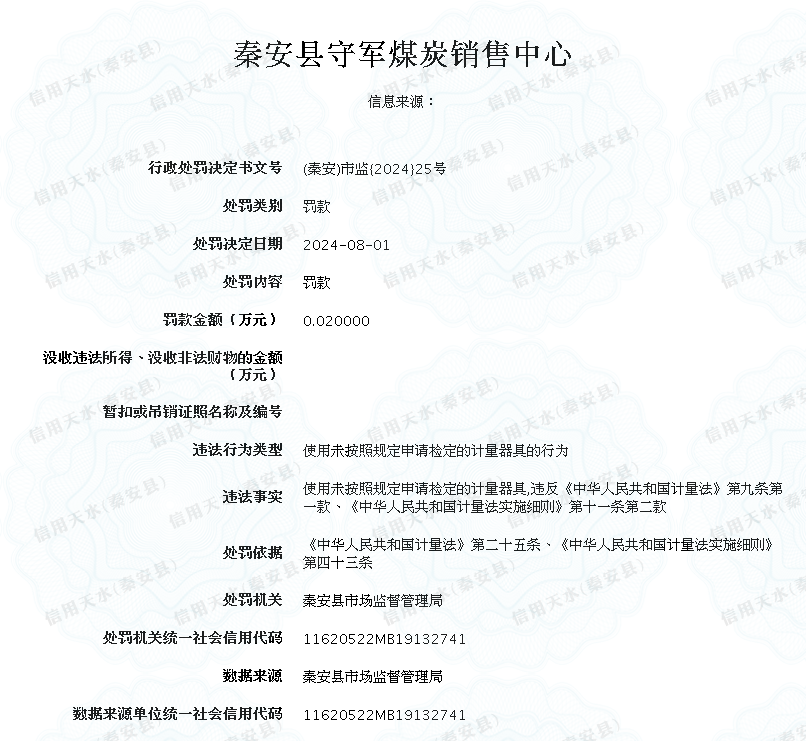
信用中国(天水秦安)
>>
新版行政处罚
>>